通知公告
关于服务收费标准平移的公告 发布时间:2026-01-23
尊敬的客户:
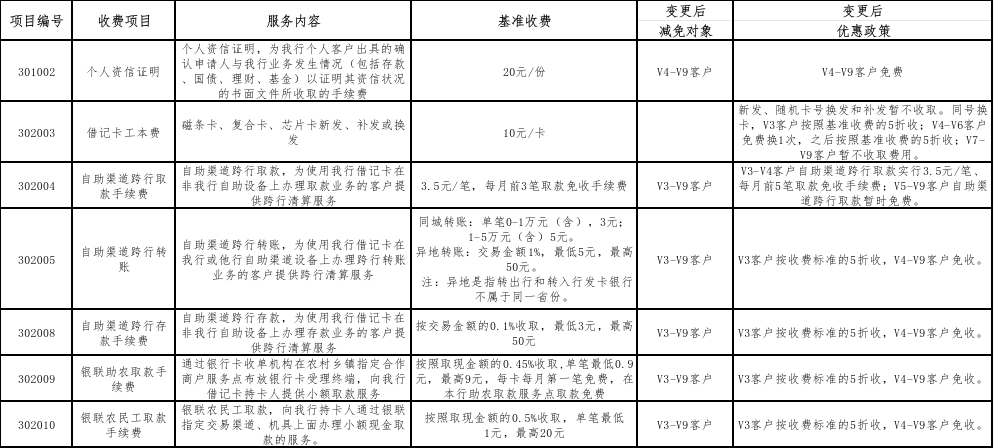
我行零售客户成长体系全新升级,原客户等级对应的服务收费标准同步平移至新等级,具体内容如下:
该标准自2026年1月24日起执行。优惠政策中涉及的客户成长等级为动态等级,可通过手机银行、柜面进行查询。
如有任何疑问、意见或投诉,可前往我行任意营业网点现场咨询或投诉,或拨打客服热线95105588,也可通过我行官网公布的投诉渠道进行反映。
特此公告。
晋商银行股份有限公司
2026年1月23日